您的位置: 首页 > 新闻资讯 > 腾讯技术

QQ炫舞迎春回馈 2月上万点券大派送

2025-10-04 19:30:03

腾讯技术

马上就要迎来蛇年了,我们在2月里为大家准备了十分给力的回馈活动。参与累积在线、整点在线活动可以拿到5800点券,再参与2月9日至2月18日的每天累积登录得点券活动可以获得4392点券,整个2月您一共可以10192点券!


整点在线活动:

按以下活动时间来参与整点在线活动,即可抱走大量点券、购物券、经验道具、花卉幼苗、精美服饰等活动奖励。


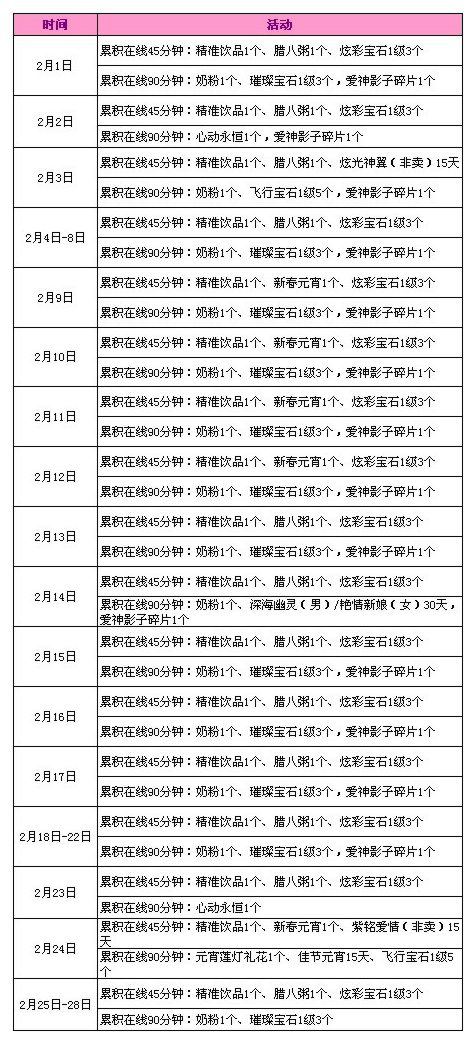
累积在线活动:

按以下活动时间来参与累积在线活动,即可抱走炫彩宝石、粮食、精美服饰、节日热门道具等活动奖励。

每天登录得点券活动:

从除夕到初八,也就是从2月9日一直到2月18日期间,每天登录游戏完成任务即可领取点券。该活动奖励是从88点券一直到888点券的奖励形式。每天所拿到的点券都会比前一天多100。也就是说您在2月9日登录游戏可以获得88点券,2月10日可以获得188点券,以此类推。整个活动期间您一共可以得到4392点券的奖励。

多倍经验畅享:

想要快?没问题!想要更多的每日工资?也没问题!

因为每周末我们都为大家准备了多倍活动!

活动期间,您不但可以让自己的等级、心动值、宠物等级快速提升,

还有双倍工资活动让您获得更多点券!

本站推荐

换一个

优诚农资收费管理系统

优诚农资收费管理系统 立即下载
火爆手游
  • 救救小企鹅

  • 小汽车欧力洗车店

  • Idle Shop Manager(闲置商店经理)

  • 射手必须死

  • ChinaTV

  • 狗蛋神冒险

0.473374s